首页 > 热评

袁隆平重磅发声!大米股还是涨疯了

2020-04-08 10:28:37中国基金报 · 王建蔷

近期多国宣布禁止农产品出口,引发了对粮食危机的热议。

放眼A股市场,一部分游资也借题发挥,带动一批“粮食概念股”股价拔地而起。其中,金健米业成为领涨标杆。

4月7日,金健米业再次涨停。至此,该股在11个交易日里收获9个涨停板,股价累计上涨幅度达到148%以上。然而,这家号称“粮食第一股”的公司,扣非后净利已经连亏13年。

针对热议的粮食危机问题,袁隆平也“发话”了!他表示,中国完全有实现粮食生产自给自足的能力,希望大家不要担心。我国代表人士在4月2日当天指出,2019年中国小麦、玉米、大米三大主粮库存结余2.8亿多吨,完全可以实现自给自足,不进口也不会导致国内粮食供给短缺。

金健米业11天9板

4月7日早盘金健米业低开1.22%,在短短交易4分钟后,金健米业的股价快速翻红。上午10点34分,在买盘推动下,金健米业快速封上涨停板。截至当日收盘,金健米业一直维持涨停模式。

截至4月7日收盘,金健米业报收10.86元/股,全天股价上涨10.03%,振幅达14.79%,换手率达25.16%。全天共成交16.6亿元,收盘股价创出2015年6月16日以来的新高。

在3月30日至4月3日期间,金健米业就已经连续5涨停。至4月7日,金健米业已斩获6连板。

自3月23日以来,11个交易日内,金健米业股价累计上涨幅度高达148.51%,远超过同期大盘涨跌幅的2.45%。在此期间,金健米业收获9个涨停。伴随着近期的一波炒作,金健米业的市值也水涨船高,截至4月7日,金健米业的总市值为69.7亿元。

金健米业主营业务为开发、生产、销售优质粮油及制品、新型食品、农副产品、油质化工产品、优质稻种子等。

近期,不少国家纷纷宣布禁止农产品出口,引发了国内对粮食危机的热议,导致粮食概念股持续大涨,而其中最亮眼的个股无疑是金健米业。年内股价涨幅高达171%,远远跑赢大盘,可谓是当之无愧的“牛股”。

资料显示,1998年春,以深圳潇湘米业公司为龙头,联合原常德市面粉厂、金海实业公司、德山植物油厂、合口油厂等4家企业,湖南金健米业股份有限公司正式成立,并于1998年5月6日登陆上海主板,成为中国粮食第一股,载入了中国证券市场发展的史册。

多路知名游资联手爆炒

金健米业暴涨背后,多路知名游资联手爆炒。

从交易所龙虎榜数据来看,炒作该股的背后资金均为游资,其中包括西藏东方财富拉萨团结路第二证券营业部、财富证券杭州西湖国贸中心营业部、国泰君安证券上海江苏路营业部等知名游资席位,其拉高对倒的迹象较为明显。

根据上交所盘后公布的交易信息显示,4月2日至4月7日,财通证券股份有限公司临安西苑路证券营业部累计买入金健米业的金额为8154.89万元,期间财通证券股份有限公司临安西苑路证券营业部还合计卖出5376.91万元。

在3月31日至4月1日期间,财通证券股份有限公司临安西苑路证券营业部曾合计买入金健米业的金额为3137.15万元,随后财通证券股份有限公司临安西苑路证券营业部又在4月2日卖出3169.05万元。

3月26日-3月30日,华鑫证券有限责任公司上海红宝石路证券营业部累计买入金健米业的金额为5668.38万元,其中华鑫证券有限责任公司上海红宝石路证券营业部在3月26日、3月27日分别买入的金额为1387.11万元、1205.73万元。

4月2日至4月7日,华鑫证券有限责任公司上海红宝石路证券营业部累计卖出金健米业的金额为5017.64万元。

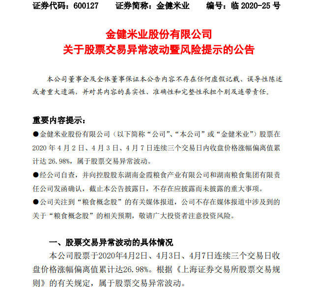
在连续涨停后,金健米业也不止一次发布股票交易异常波动暨风险提示的公告。

4月7日晚,金健米业公告显示,“经公司自查,并向控股股东湖南金霞粮食和湖南粮食集团发函确认,不存在应披露而未披露的重大事项。公司关注到“粮食概念股”的有关媒体报道,公司不存在媒体报道中涉及到的关于“粮食概念股”的相关预期,敬请广大投资者注意投资风险。公司主营业务为粮油食品加工和贸易类业务,近年来主营业务盈利能力较弱损。”

公司扣非后净利连亏13年

从业绩方面看,金健米业的经营状况并不乐观。

4月3日,金健米业发布2019年年度主要经营数据的公告。去年金健米业品牌大米实现生产量13.959万吨,销售量13.928万吨,生产量比上年同期增长20.08%,销售量比上年同期增长21.93%。

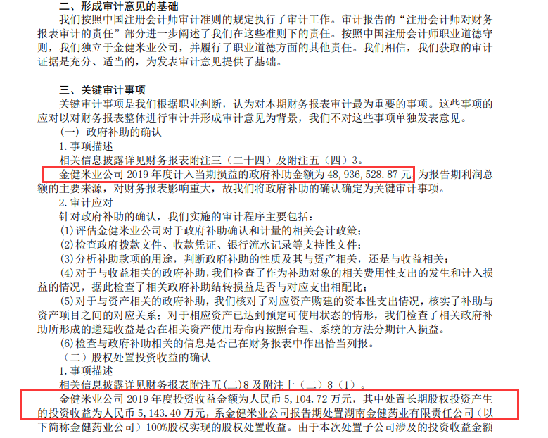
据金健米业2019年年度报告,金健米业2019年实现营业收入41.08亿元,较上年同期增长36.43%,归属于上市公司股东净利润为1272.27万元,2018年公司亏损5314万元,金健米业实现扭亏为盈。

但值得一提的是,扭亏为盈的背后,公司业绩支撑包括政府补助的4893.65万元,以及子公司股权拍卖实现收益5143万元。

当年,金健米业扣非后净利亏损4841.95万元。至此,上市公司扣非后净利已经连亏13年。

事实上,除了上市后的三年业绩出现增长外,其余年份金健米业几乎都依靠补贴或变卖资产来维持业绩。

数据显示,公司1998年至2000年分别实现归母净利润4829万元、5552万元和6050万元,分别同比增长28.68%、15.38%和8.97%。然而,2001年公司实现净利润1704万元,同比下降逾三成。

从2002年开始至今金健米业共有17年扣非净利润出现亏损,仅2006年盈利。在有相关数据可查的10年(2008-2017年)里,金健米业分别获得政府财政补助2139.08万元、1790.87万元、4087.61万元、4199.67万元、2994.26万元、4640.14万元、8523.99万元、1885.87万元、4290.9万元和353万元,合计3.5亿元。

全球12国限制粮食出口

金健米业暴涨背后,是对粮食危机的担忧。

受新冠肺炎疫情影响,多个国家和地区出于粮食安全考虑,开始限制本国粮食出口,这引发了全球关于粮食危机的担忧。数据显示,截至3月31日,全球共有包括包括俄罗斯、埃及、越南、印度、哈萨克斯坦、塞尔维亚等在内的12个国家宣布或启动了部分粮食出口限制的举措。

3月30日,柬埔寨总理洪森表示,柬埔寨从4月5日起,除了香米,将禁止白米和稻米出口。

3月28日,埃及贸易和工业部长内文·贾梅决定,自3月28日起未来3个月内停止各种豆类产品的出口。3月27日,俄罗斯农业部官网报道称俄农业部拟决定在2020年4月1日至6月30日期间将俄小麦、大麦、玉米等农产品出口限额定为700万吨。俄农业部部长称,这套措施旨在保障内需,防止主要农作物价格暴涨及终产品行业的消费价格上涨。

3月26日,泰国副总理朱林兼商业部长宣布,受新冠肺炎疫情影响,泰国鸡蛋供应出现紧缺,泰国宣布禁止出口鸡蛋7天。3月24日,越南海关宣布,从3月24日零点开始,各种大米产品都被禁止以任何形式出口。这意味着作为我国第一位的大米进口国越南,向中国关闭了出口大门。

更早之前,哈萨克斯坦决定对11种农产品实行限制出口,其中就包括小麦,而在全球小麦市场中,哈萨克斯坦是主要的出口国之一。此外,塞尔维亚也停止了葵花籽油等货品的出口。

数据显示,上述国家当中,越南、哈萨克斯坦和埃及是世界上主要的粮食出口国,而越南和泰国更是我国大米进口的前两位国家。受多国禁止/限制农产品出口的消息影响,国内也有不少市民加入了购米的行列。

袁隆平:中国粮食完全能够自给自足

对于大家担忧的粮食不足问题,正在海南三亚南繁基地开展科研攻关的“杂交水稻之父”袁隆平也表达了自己的看法。

据新华社报道,袁隆平表示,中国完全有实现粮食生产自给自足的能力,不会出现‘粮荒’,希望大家不要担心。

袁隆平一直在为中国和世界粮食安全忙碌。据新华社报道,袁隆平团队今年将在全国推广精心选育的超级杂交稻品种“超优千号”1000万亩,预计每亩增产100公斤。

去年10月首次公开测产、试验田亩产达到1046.3公斤的第三代杂交水稻,目前也即将在南繁基地完成今年的制种任务,预计4月10日就能收获种子。

此外,袁隆平领衔的耐盐碱水稻(海水稻)稻作改良试验面积也在去年扩大到了10000亩,试验田设置在不同类型的盐碱地中,包括东北、渤海湾、新疆、东南沿海等地。袁隆平曾表示,中国有约15亿亩盐碱地,其中具备改造潜能的盐碱地面积在2亿到3亿亩之间,每亩的目标产量在300公斤。

袁隆平强调,尽管中国完全有能力实现粮食自给自足,但确保粮食安全这根弦一刻也松懈不得,这次全球疫情就是一记警钟。

中国人均粮食占有量超过470公斤

作为全球最大的粮食进口国,我国也对此事件也多次发表了回应。

其实,所谓的“粮荒”根本不靠谱。国家粮油信息中心高级经济师王辽卫日前表示,我国实现了“谷物基本自给、口粮绝对安全”,粮食供求总体宽松,完全能满足人民群众日常消费需求,也能够有效应对重大自然灾害和突发事件的考验。

4日,国务院联防联控机制就做好疫情期间粮食供给和保障工作情况举行发布会。到底要不要屯粮?国际粮价上涨对国内粮价的影响几何?相关部门负责人一一回应。

农业农村部发展规划司司长魏百刚介绍,这些年中国粮食连年丰收,已连续五年稳定在1.3万亿斤以上,去年粮食产量是13277亿斤,创历史新高,小麦多年供求平衡有余,稻谷供大于求,口粮绝对安全有保障。2010年以来,中国人均粮食占有量持续高于世界平均水平,2019年超过470公斤,远远高于人均400公斤的国际粮食安全的标准线。

他指出,目前中国粮食库存充足,库存消费比远高于联合国粮农组织提出的17%-18%的水平,特别是两大口粮,小麦和稻谷库存大体相当于全国人民一年的消费量。

中国谷物年度进口数量不大,去年净进口1468万吨,相当于不到300亿斤,仅占我国谷物消费量的2%左右,中国进口的主要是强筋弱筋小麦、泰国大米等,主要目的是为了调剂需求结构,更好满足人们个性化、多样化的消费需求。

魏百刚强调,我国粮食是产量丰、库存足,即使在前一阶段国内疫情比较严重的时候,市场上的粮食以及各类副食品都是货足价稳,家里都是米面无忧,现在更没有必要去抢购囤积。粮食还是要吃新的好。

国际粮价上涨对国内粮价的影响十分有限

魏百刚介绍,受新冠肺炎疫情影响,近期国际粮食价格确实有所上涨。

他介绍,当前世界粮食供给是充足的,2019/2020年度世界粮食(不包含大豆)供给量为34.7亿吨,总需求量为26.7亿吨,期末库存近8亿吨,库存消费比近30%,从全球供应总量来看,不存在短缺问题。

近期国际粮价上涨更多是疫情造成恐慌性消费的影响,此外中国谷物净进口量1468万吨,不到300亿斤,占我国谷物总消费量的2%左右。

国际粮价上涨对国内粮价的影响十分有限,3月份以来,我国大米零售价每公斤6.6元,面粉零售价每公斤3.95元,价格保持稳定,市场供应平稳。最重要的是我国小麦、稻谷库存充足,一旦粮食市场出现波动,中国有充分的调控手段进行平抑,完全有能力应对外部影响。


说点什么... 共有条评论

热评 更多>>
  • 媒体哪敢吃人血馒头?

  • 中国零售业的2022:有希望,活下去

  • 人大代表王填:商业不动产应纳入公募REITs 区别于住宅类调控

  • 谁的潼关谁的馍?